
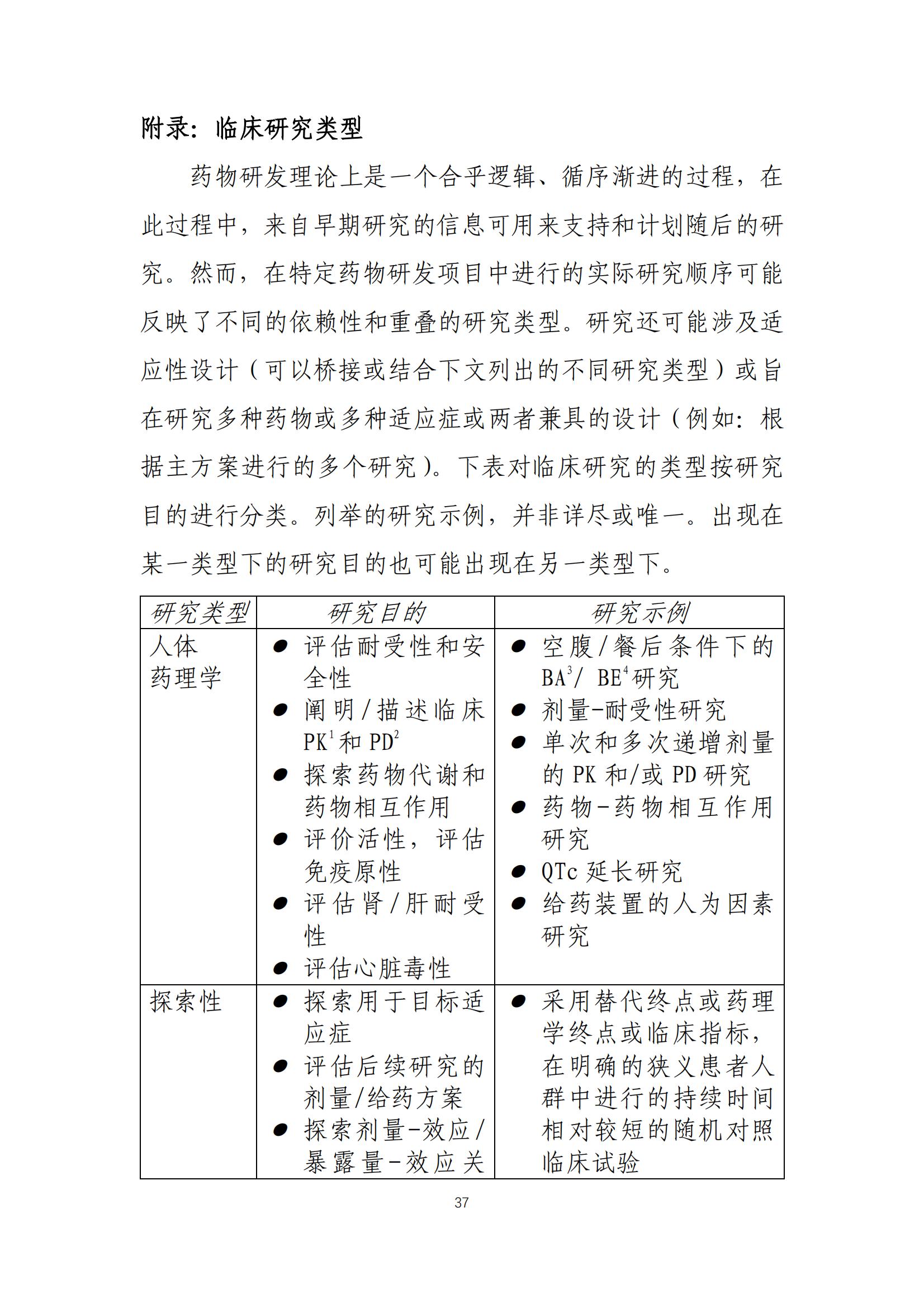
发布时间:2022-08-12
为推动药品注册技术标准与国际接轨,经研究,国家药品监督管理局决定适用《E8(R1):临床研究的一般考虑》和《E14:非抗心律失常药物致QT/QTc间期延长及潜在致心律失常作用的临床评价》国际人用药品注册技术协调会(ICH)指导原则。现就有关事项公告如下:
一、 自2023年7月31日起,启动的药物临床研究的相关要求适用《E8(R1):临床研究的一般考虑》和《E14:非抗心律失常药物致QT/QTc间期延长及潜在致心律失常作用的临床评价》。E8(R1)实施之日起,E8停止实施。
二、国家药品监督管理局药品审评中心负责做好本公告实施过程中的相关技术指导工作。
特此公告。
E8(R1)和E14下载:
●/E8(R1)英文版.pdf
●/E14 英文版.pdf
国家药监局
2022年8月1日








































































版权所有:湖南省药学会 主办单位:湖南省药学会
统一社会信用代码:51430000501422439U
备案号: 湘ICP备19000421号-1,(湘)-经营性2023-0166号
公安机关备案号:43011102001342