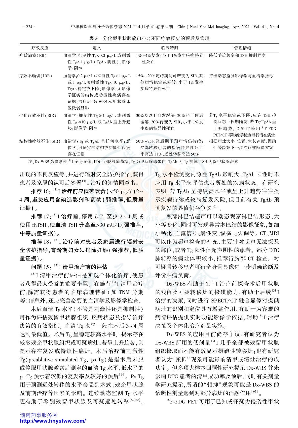
您好!欢迎登录湖南药事服务网
登录
注册
购物袋
(
0
)
购物车内还没有商品,赶快选购吧!
湘药医课
药师风采
关于我们
网站地图
设为首页
网站声明
首页
安全用药科普
临床药师&处方案例
安全用药常识
安全用药科普
药品的基本知识
常见疾病的用药
常见的用药误区
孕妇及哺乳妇用药
儿童及老年人用药
常见病症中药治疗
常见毒物中毒急救指南
临床用药须知
用药须知
常见病与用药问答
搜药,哪儿有?
双通道药品
药学服务
用药咨询须知
用药指导服务
药物治疗管理
临床药师会诊
处方管理
临床路径
医师处方
药师审方
处方查询
药店调配
慢性病病种
专题讲座
高血压病用药
抗凝药物应用
癌痛患者用药
糖尿病用药
抗感染、免疫调节
其他专题讲座
医药普法专栏
助力健康中国
风采展示
宣传视频
药品零售企业查询
经营企业查询
生产企业查询
医疗机构信息查询
药讯中心
医药行业动态
药事政策及法规
国家医药卫生政策
国家药品质量公告
指南•规范•共识
数据统计分析
新上市药品介绍
健康及其他资讯
药讯中心
医药行业动态
药事政策及法规
国家医药卫生政策
国家药品质量公告
指南•规范•共识
数据统计分析
新上市药品介绍
健康及其他资讯
您现在的位置:
首页
>
药讯中心
>
指南•规范•共识
>
131
I治疗分化型甲状腺癌指南(2021版)
<sup>131</sup>I治疗分化型甲状腺癌指南(2021版)
2021-05-02 来源:中华核医学与分子影像杂志 作者:专家组
下载:
/
131
I治疗分化型甲状腺癌指南(2021版).pd
f
上一篇:
糖尿病治疗中胰岛素转换管理:国内外指南概览
下一篇:
糖尿病微循环障碍临床用药专家共识(2021年版)
版权所有:湖南省药学会
统一社会信用代码:51430000501422439U
备案号:湘ICP备19000421号-1
主办单位:湖南省药学会
公安机关备案号:43011102001342
互联网药品信息服务资格证书:(湘)-经营性-2023-0166号
联系电话:0731-85540376
技术支持
:
长沙康曼德信息技术有限公司
在线8814人
扫码关注