

发布时间:2025-12-11
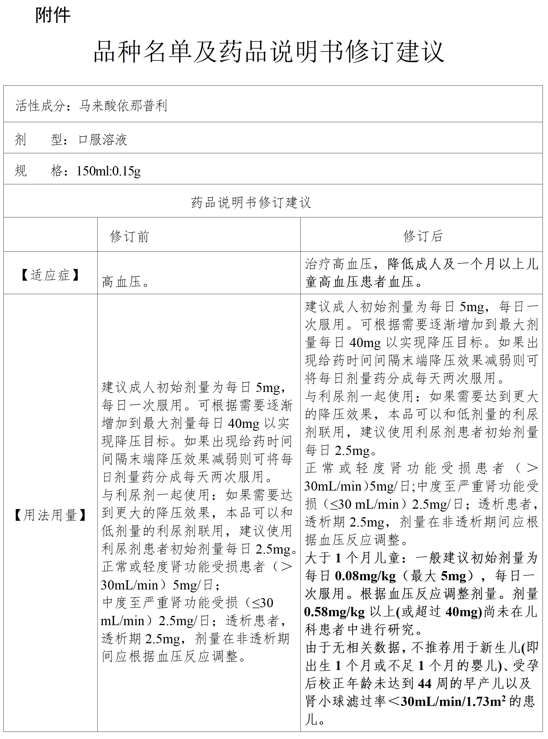
为更好满足儿童临床用药需求,经研究论证,马来酸依那普利口服溶液的说明书可以按要求增加儿童使用人群及用法用量。现将有关事项公告如下:
一、该品种的上市许可持有人可依据《药品注册管理办法》等有关规定,按照相应修订建议(见附件),向国家药监局药品审评中心提出补充申请,修订说明书【适应症】和【用法用量】项有关内容,并同时完善说明书安全性信息等相关内容。修订内容涉及药品标签的,应当一并进行修订。
二、相应补充申请批准后,该品种的上市许可持有人应当及时收集并报告不良反应信息,做好儿童用药的风险控制及药物警戒工作。
特此公告。
附件:品种名单及药品说明书修订建议
国家药监局
2025年12月9日