

国卫办医政函〔2026〕21号
各省、自治区、直辖市及新疆生产建设兵团卫生健康委:
为进一步规范新型抗肿瘤药物临床应用,我委组织对《新型抗肿瘤药物临床应用指导原则(2024年版)》进行修改完善,制定了《新型抗肿瘤药物临床应用指导原则(2025年版)》。现印发给你们,请认真贯彻执行。
下载:/新型抗肿瘤药物临床应用指导原则(2025年版).pdf
国家卫生健康委办公厅
2026年1月19日







































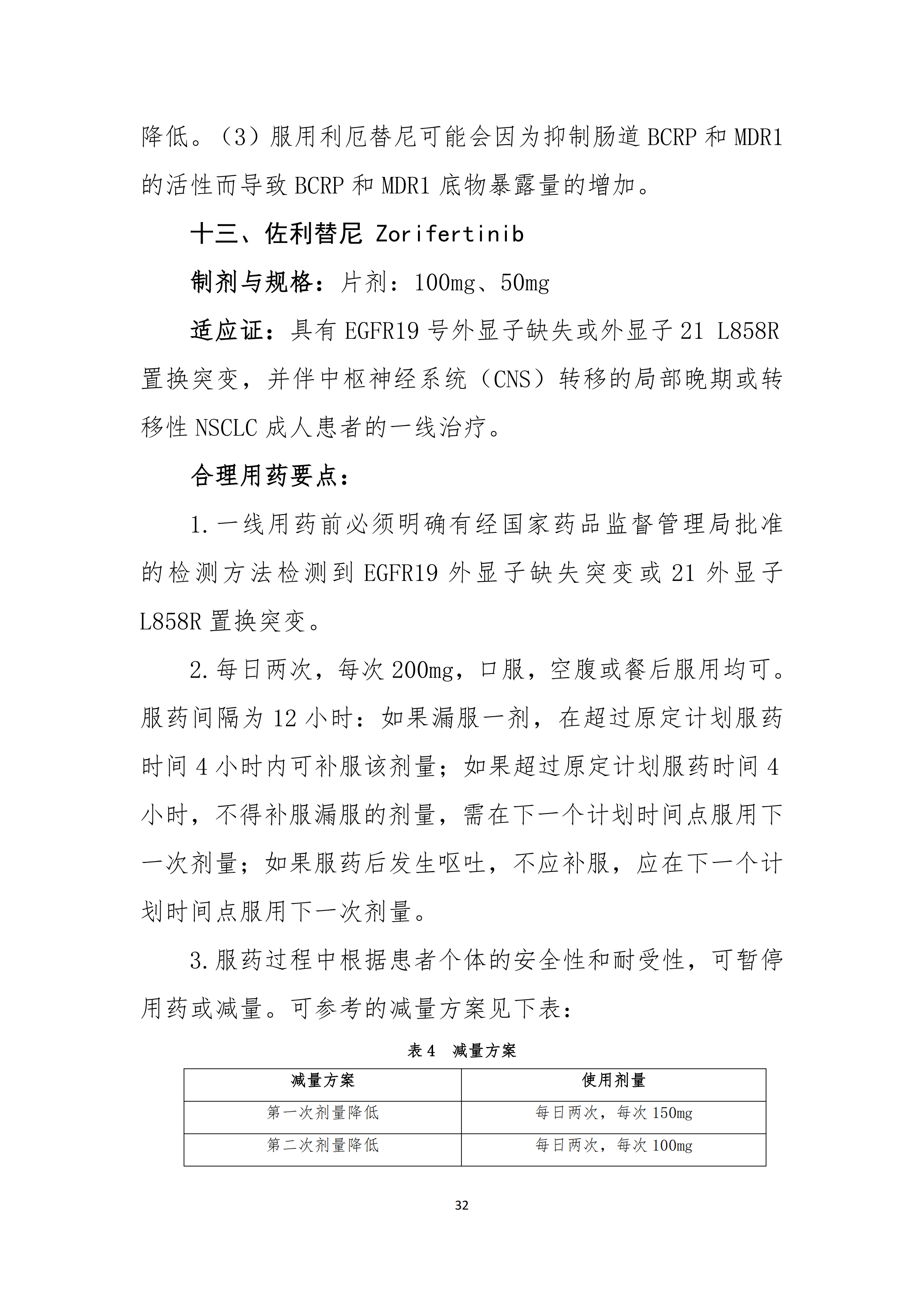
公安机关备案号:43011102001342 互联网药品信息服务资格证书:(湘)-经营性-2023-0166号